확인 및 프로세스 킬
회사 서비스 500 에러 이슈에 대한 확인 요청이 왔습니다.

$top
postgres 유저이름으로 돌아가는 프로세스 두 개(kdevtmpfsi , kswapd0)가 cpu 400% 가까이 올라가는것을 확인했습니다.
Cpu 가동율도 99퍼센트, load average 도 16 까지 올라가 있습니다.
(load everage : n , n, n : 최근 1분, 5분, 15분 동안 CPU 자원을 할당받기를 기다리는 프로세스의 평균적 수를 의미합니다.)
kdevtmpfsi 는 찾아보니 malware 라고 합니다 ( kinsing 이라는 놈도 찾아야 한다고 합니다)

kinsing 도 postgres 유저로 프로세스중입니다.
두개 다 /tmp 위치에 있네요

kinsing 및 kdevtmpfsi 프로세스 킬


두 프로세스를 종료한 후 다시 확인해 보니 load average가 줄어들고 있지만 kswapd0(리눅스의 가상메모리를 담당하는 프로세스로, 메모리가 부족해서 SWAP 메모리를 사용할때 생성되는 프로세스)은 800% 로 올라가 있습니다
( 메모리를 많이 먹는 프로세스를 킬하면 된다고 하였지만, 저는 이미 두 프로세스를 종료했기 때문에 다른 원인이 있을수도 있다고 생각했습니다)

kswapd0 킬

로드평균 및 cpu 점유율 정상화 확인

의심 디렉토리/파일 삭제
/tmp 디렉토리 안의 kinsing, kdevtmpfsi 를 삭제해 주었습니다
그리고 /var/tmp 에도 있을수 있다고 합니다.
$sudo rm -rf /tmp/kinsing
$sudo rm -rf /tmp/kdevtmpfsi
$sudo rm -rf /var/tmp/kinsing

postgresql 재시작
$service postgresql restart

재시작 후 서비스 정상 확인

에러 재발생/ malware 확인
잘 되는가 싶더니 일정 시간 이후 다시 서버 500 에러가 났는데,

postgresql 로그를 보니 “/tmp/kinsing exists” kinsing이 존재한다고 되어있고 db 를 shut down 한 것을 확인하였습니다.
/tmp로 가보니 삭제한 kinsing 이 다시 생성되어있었습니다.
아마 다른 스크립트가 kinsing으로 어떤 행동을 하도록 실행중인것으로 보입니다


서치해 보니 이 malware 는 /tmp/.x25-unix 또는 /dev/shm 의 위치에 설치된다고 합니다.
저희 서버의 경우 /dev/shm 디렉토리 안에 디렉토리가 있었고

.X09 로 들어가 보니 문제의 근원인 dota3.tar.gz 파일 및 .rsync 디렉토리를 발견하였습니다

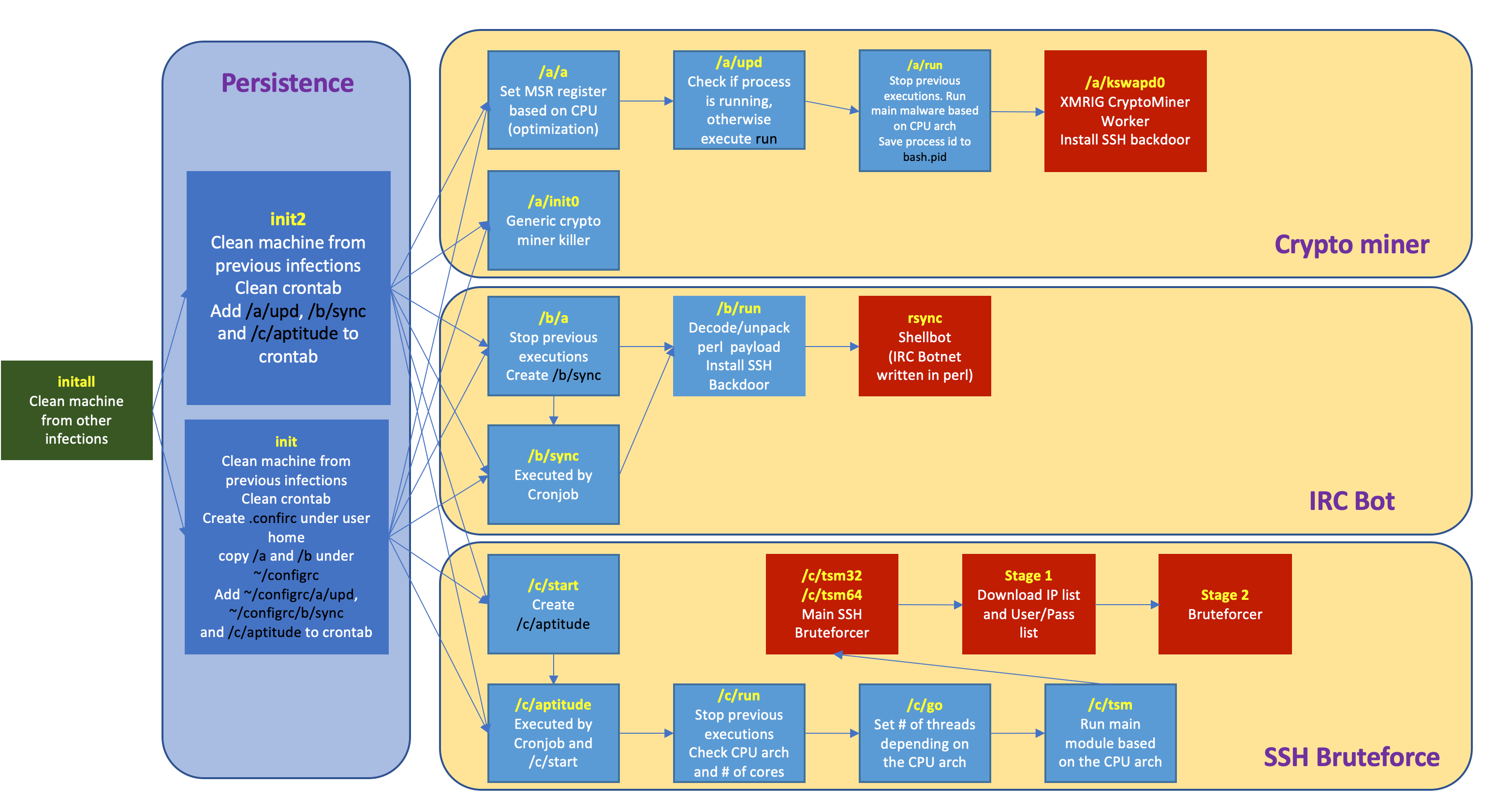
dota3.tar.gz 는 아래와 같은 컴포넌트들을 포함한 아키텍처구조로 되어있습니다

멀웨어 구조

1.영속/지속화
init 및 init2 스크립트는 다른 잠재 감염요소를 정리하고, 사용자 홈 폴더의 .configrc 디렉토리에 자신을 복사하고 cronjobs 를 추가 한다고 합니다. 이 단계가 완료되면 Crypto Miner, IRC bot, SSH Brute-forcer 가 트리거 한다고 합니다.

2. Cryptominer
a 폴더에 있는 Cryptominer 는 XMRig 라는 모네로 채굴기의 한 버전이라고 합니다.
CPU 정보를 확인하여 다양한 최적화를 수행하고 CPU 아키텍처가 64비트일 경우 kswapd0 이라는 채굴 바이너리를 실행합니다.
a 디렉토리

a 스크립트

XMRig 채굴기는 일반적으로 서버 세부 정보를 저장하는 구성파일을 가지고 있다고 합니다. kswapd0 도 바이너리 안에 config.json 형태로 구성파일을 내장하고 있다고 합니다.
역어셈블러(disassembler)로 바이너리를 분석하여 채굴 풀 ( mining pool ) 세부 정보와 자격 증명을 추출할 수 있다고 합니다. (Ghidra -기드라 를 사용했다고 하여 똑같이 사용하였습니다)
Ghidra 설치 및 사용방법
gui에서 돌아간다고 하는데 서버는 cli 이기 때문에, 로컬에 설치를 한후 kswapd0 바이너리를 로컬로 복사해서 실행해 주었습니다.
kswapd0 바이너리를 drag and drop 하여 진행

분석 후 Search > For Strings 를 통해 검색 할 수 있습니다

monero로 검색해 보았습니다

해당부분의 디컴파일 된 내용이 보입니다

json 뷰어를 통해 pools 항목을 확인해 보면

45.9.148.118:80 및
45.9.148.118:443
user : 483fmPjXwX75xmkaJ3dm4vVGWZLHn3GDuKycHypVLr9SgiT6oaZgVh26iZRpwKEkTZCAmUS8tykuwUorM3zGtWxPBFqwuxS
password : x
로 접속하고 있었고, 이런식으로 8개가 더 있었습니다.
이 구성 요소는 .ssh/authorized_keys 에 ssh 키를 추가하여 SSH 백도어를 추가 한다고 하며, 이것을 통해 몰래 들어올 수 있다고 합니다.
저희 서버에도 확인 해 보니 추가가 되어 있었습니다. ㅠㅠ


3. IRC Bot
b 디렉토리에는 IRC Bot 이 있으며

IRC Bot 이라고 알려진 ShellBot 이라고 합니다. Perl 언어로 작성되어 b 폴더에 압축되고 인코딩된 포맷으로 b에 들어있다고 합니다.
이 구성 요소가 실행되면 파일을 삭제하고 이전 감염 가능성이 있는 실행중인 프로세스를 제거하는 정리 프로세스를 다시 수행합니다.
그런 다음 동일한 SSH 키를 다시 추가하여 동일한 SSH 백도어를 설치하고 Perl로 작성된 페이로드를 언팩/디코딩하여 실행하는 run이라는 bash 스크립트를 트리거합니다.
tsm bash 스크립트는 CPU 아키텍처에 따라 tsm32 또는 tsm64 ELF 이진 파일을 실행하는 래퍼입니다.
4. SSH Brute - force
c 디렉토리에는 SSH Brute - force 가 있으며

얘네들은 다시 이전 감염을 정리하고 CPU 아키텍처 기반으로 스레드 수를 구성하고 두 단계로 구성된 Brute-force binary를 실행한다고 합니다
조치
흔적 체크
최근 서버 접속 기록 체크를 해봤을때
$last -n 1000

외부 침입 흔적은 없었으며. 위에서 살펴본 컴포넌트들이 훨씬 더 예전에 설치되어 지속적으로 마이닝을 시도 한 것으로 보입니다.
컴포넌트들을 구동하는 스크립트가 숨어있다고 하여 찾아보았습니다.
저희 서버는 postgres 유저로 감염이 됐기 때문에 잡 스케줄러인 crontab 을 postgres 유저로 확인해 보았고 아래와 같이 스크립트가 실행중임을 확인하였습니다.
sudo -i
crontab -u postgres -e


pg.sh 는 malware 스크립트 다운로드 파일 이라고 합니다.
curl IP 185.122.204.197 주소를 확인해 보니 러시아주소로 뜨고있습니다.

Crontab 삭제
malware 스크립트를 다운받도록 설정된 계정의 crontab(크론 유틸리티가 작업을 설정하는 파일)을 삭제하였습니다.
crontab list 확인
$sudo crontab -l -u postgres

crontab 삭제
$sudo crontab -r -u postgres

삭제 후 확인

malware 삭제
$sudo rm -rf /tmp/kinsing
$sudo rm -rf /tmp/kdevtmpfsi
$sudo rm -rf /var/tmp/kinsing
$sudo rm -rf /dev/shm/.X09
추가 고려 사항
PostgreSQL 운영 포트 (5432)를 운영에 반드시 필요한 특정 IP 및 대역에서만 접근할 수 있도록 방화벽의 inbound 설정을 변경하는것을 고려하라고 합니다.
"inbound"/"outbound" 방화벽 정책을 좀 더 철저하게 설정해 놓으면, 위와 같은 문제들을 미연에 방지할 수 있다고 합니다.
외에도 20,21,22,3389번 같은 다른 포트 들도 제한을 걸어 특정 IP 에서만 접근 할 수 있도록 하여야 한다고 합니다.
이 부분은 팀 내부 회의 후 적용을 해야 할 것 같습니다
정리
어떤 이유로 침투했는지 알 수 없어 답답하였고 서버보안에 대한 중요성, 필요성을 더 느꼈습니다.
아직 inbound, outbound 방화벽 정책은 설정하지 않아서 며칠 더 모니터링을 해야 겠습니다.
reference
https://hbesthee.tistory.com/1731
http://aodis.egloos.com/5964233
https://brycematheson.io/how-to-permanently-kill-and-remove-kdevtmpfsi-kinsing/
https://jwchoi1224.tistory.com/269
https://www.oguzhantopgul.com/2020/06/outlaw-botnet-xmrig-miner-and-shellbot.html
https://www.makeuseof.com/how-to-install-ghidra-linux/
'Server' 카테고리의 다른 글
| __wsl2 에서 systemctl 사용하기__ (0) | 2023.01.08 |
|---|---|
| vmware ESXi (0) | 2022.10.02 |
| 톰캣 다중 설정 (0) | 2022.08.31 |
| git 글로벌, 로컬 유저 변경하기 (0) | 2022.08.07 |
| [Linux] tmux (0) | 2021.11.02 |
댓글